UDFMD’s primære formål er at gøre det hurtigere og billigere for UC’erne at etablere dataleverancer til diverse services, som har brug for provisionering af brugerdata. Dette er især relevant, hvis der er tale om services, som skal anvendes af flere UC’er.
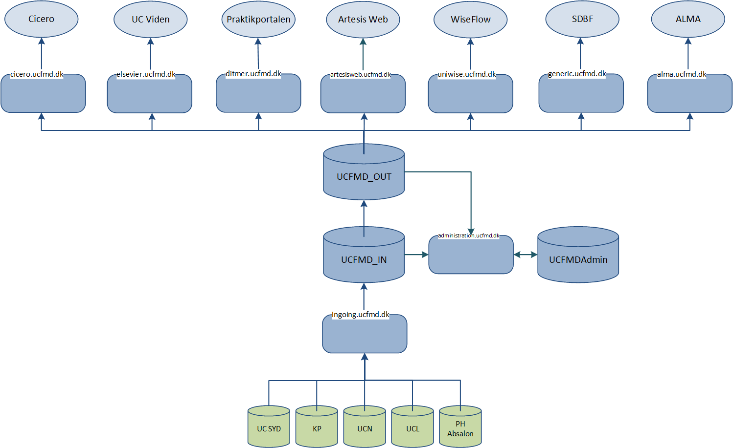
UCFMD’s datamodel
Standardisering af data er et nøglebegreb i UCFMD. Der er derfor udviklet en datamodel, som klart beskriver, hvilke data og datatyper UCFMD indeholder, samt hvilken syntaks, de anvender.
Hent den seneste UCFMD 3.0 feltliste for at se, hvilke krav UCFMD har til dataleverancer i den nuværende aktiv version af UCFMD.
